Use the Calculate FVPs and calculation prices process to calculate the fixed valuation price and calculation price for all parts containing a calculation, including the calculations in any underlying semi-finished products.
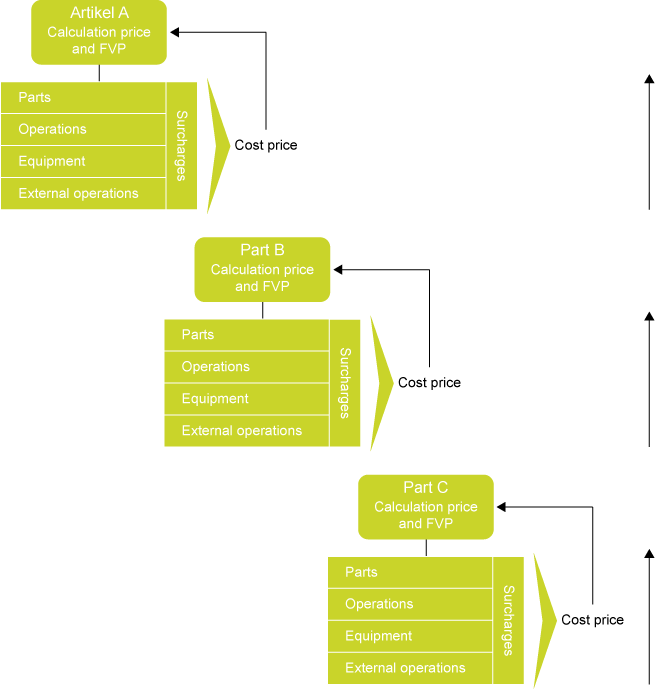
This process starts at the lowest level of a calculation structure (the 'lowest' semi-finished product), and calculates the cost price of the part for each level. This cost price is used as the calculation price for the level above it, after which this level will be calculated, etcetera.
You choose the price data actually registered during this calculation:
On the processing form, you indicate whether purchase parts with calculation lines are to be calculated, and whether the calculation price and the FVP of production parts without calculation lines is to be reset to zero.
It is not possible to specify a selection of parts for this process. The calculation is therefore always made for all parts and all levels existing in the Parts module. As calculation structures can be intricately linked, it is impossible to exclude particular parts from the calculation.
Note: The Calculate FVPs and calculation prices process does not apply to parts for which the stock valuation method is 'Average purchase price' (APP).
Note: You are recommended to test this process in a test database. Because all parts existing in the Parts module are actually calculated, the process may have far-reaching consequences.
Note: Contributions, if used, will be taken into account in the calculation of the cost prices.
